Taxpayer-Funded Scientists Create Human Bird Flu Virus in Georgia BSL-3 Lab That Successfully Crosses Species
USDA, NIAID, and NIH finance genetic experiment generating human avian influenza pathogen from scratch that can infect cows.

A newly published study in npj Veterinary Sciences reveals that federally funded researchers have bioengineered an infectious human H5N1 bird flu pathogen in a Biosafety Level 3 (BSL-3) laboratory and intentionally infected dairy cows.
The new bird flu project received backing from the U.S. Department of Agriculture (USDA), the National Institutes of Health (NIH), and the National Institute of Allergy and Infectious Diseases (NIAID).
According to the study:
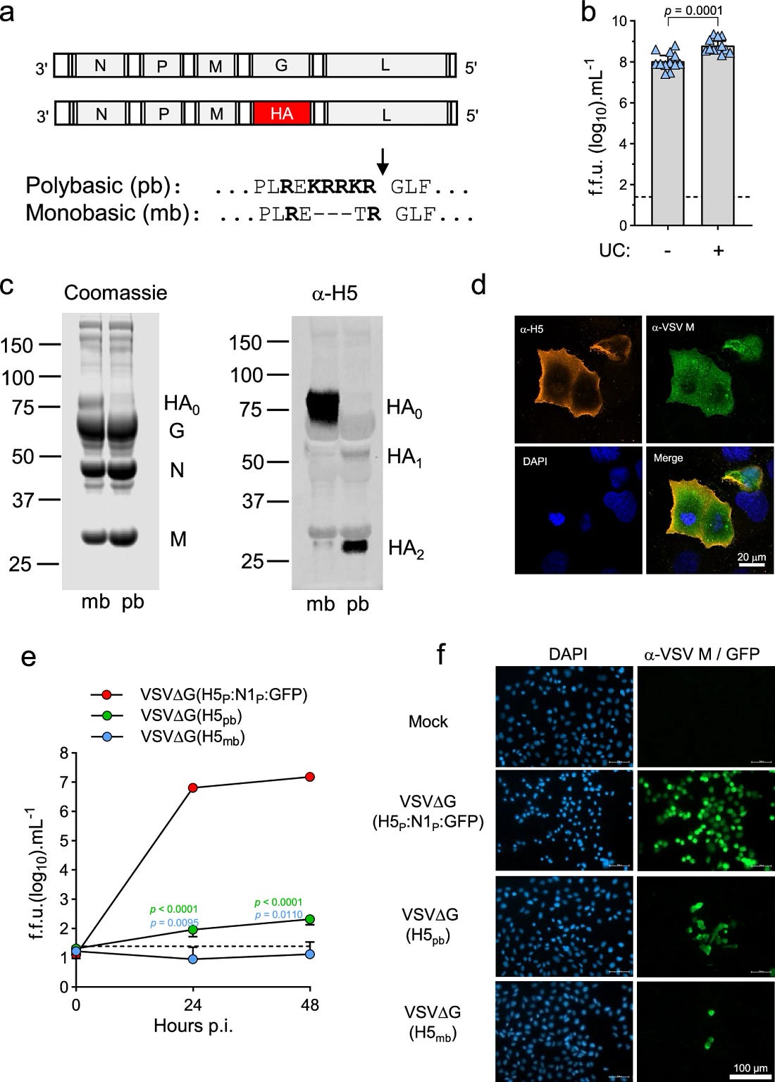
“Reverse genetics plasmids for wild-type A/Texas/37/2024 (H5N1)… were obtained from Twist Biosciences.”
“Reverse genetics to generate the infectious clone was performed using the 8-plasmid system… in a Biosafety Level 3 (BSL-3) laboratory.”
Using plasmid-based biotechnology, researchers say they have built a live infectious clone of a human H5N1 bird flu virus inside a federally funded high-containment laboratory.
You can contact NIAID here, the NIH here, HHS here, and the USDA here to voice opposition to taxpayer-funded research on pandemic pathogens—particularly after Congress, the White House, the Department of Energy, the FBI, the CIA, and Germany’s Federal Intelligence Service (BND) all acknowledged that the deadly COVID-19 pandemic was “likely” the result of a laboratory incident involving genetically engineered pathogens.
The study’s listed researchers from the University of Georgia (contact) are: Flavio Cargnin Faccin, L. Claire Gay, Dikshya Regmi, Sasha Compton, Teresa D. Mejías, Juliana Calil Brondani, Lok R. Joshi, Elizabeth W. Howerth, Daniela S. Rajao, Roberto A. Palomares, and Daniel R. Perez.
Scientists Directly Infect Live Dairy Cows
After constructing the pathogen, researchers deliberately exposed cows through both nasal and direct mammary gland infection:
“Cows were inoculated with 1 × 106 TCID50/ml of A/Texas/37/2024 (H5N1), administered as follows: 4 ml instilled into each nostril… and 2 ml in each of two quarters… using a teat cannula.”
Scientists directly introduced the bioengineered virus into cows’ noses and milk-producing udder tissue.
Infection Triggers Severe Biological Damage
Following deliberate infection:
- Milk production collapsed by roughly 75%
- Milk became yellow and abnormal
- Mammary glands developed severe mastitis and tissue destruction
- Viral replication surged in milk and udder tissue
- Fever spike reached 106°F
Researchers report:
“Milk production rapidly decreased, and milk samples exhibited a colostrum-like appearance.”
“These findings strongly support significant viral replication within infected quarters.”
Human Bird Flu Crosses Directly Into Cattle
Researchers confirm:
“By using a human H5N1 virus, we demonstrated that cows could be infected with a human H5N1 strain.”
Backed by NIH, NIAID, and USDA funding, scientists successfully bioengineered an infectious human H5N1 bird flu virus and demonstrated that it can cross species barriers and infect large mammalian livestock.
Federal Bird Flu Infrastructure Expands Vaccine Development
Researchers explicitly state:
“Our findings confirm that Jersey cows are susceptible to H5N1 infection and establish them as a valuable experimental model for studying disease pathogenesis and vaccine development.”
Federal agencies now expand dairy cattle as a large-animal model for future H5N1 vaccine development and pathogenesis programs.
Federal Funding Streams
Funding includes:
- USDA/NIFA
- NIH/NIAID
- Federal contracts
- Government influenza grants
“We thank Julia Grindle and Kilie Wilson for their assistance with milking the cows during the acclimation period. We thank Jazmin Destiny Lynn, Hannah Walker, Karly Pecua, Morgan George, and Robert Gafnea at the Animal Health and Research Center, University of Georgia, specifically for their assistance during animal studies under Animal Biosafety Level 3 containment. Funding for this work includes grants, contracts, and subawards to D.R.P. including National Institute of Food and Agriculture (NIFA), U.S. Department of Agriculture (USDA) Grant award numbers 2020-67015-31539 and 2021-67015-33406, National Institute of Allergy and Infectious Diseases, National Institutes of Health (NIH) Grant award number R21AI146448 and R01AI154894, Contract number 75N93021C00014 and Options 15A, 15B and 17A. Additional funds were provided to D.R.P. by the Georgia Research Alliance and the Caswell S Eidson Chair in Poultry Medicine endowment funds.”
Bottom Line
USDA, NIH, and NIAID actively fund scientists to build a bioengineered human H5N1 bird flu pathogen in a BSL-3 laboratory, prove it can cross species barriers into large mammalian livestock, and deliberately infect dairy cows to expand federal bird flu pathogenesis and vaccine development infrastructure.
The study confirms U.S. government-backed scientists are not only constructing and deploying infectious bird flu pathogens in live animals, but also expanding the biological and operational systems needed for future large-scale influenza experimentation, surveillance, and countermeasure development.





















Recent Comments